Derechos de autor reservados - Prohibida su reproducción
ARTÍCULO 51. Modificar el Formato 3 del Apéndice 1 del Anexo de la Resolución CRC 4262 de 2013, el cual quedará así:
Formato 3. Dictamen de inspección y verificación del diseño de la Red Interna de Telecomunicaciones
REGLAMENTO PARA REDES INTERNAS DE TELECOMUNICACIONES RITELDICTAMEN DE INSPECCIÓN Y VERIFICACIÓN DEL DISEÑO DE LA RED INTERNA DE TELECOMUNICACIONES
Lugar y fecha __________________________________ Dictamen número
Organismo de inspección
Nombre o razón social del propietario de la instalación
Dirección
Tipo de instalación: Residencial VIS Residencial No VIS Comercial Cantidad de inmuebles
Estrato socioeconómico (aplica únicamente para Residencial No VIS): 1 2 3 4 5 6
Personas Calificadas Responsables del Diseño:
Diseño: Mat. Prof.
| ÍTEM | ASPECTO A EVALUAR | Aplica | Cumple | No Cumple |
| 0 | Consulta e intercambio de información del constructor con los proveedores de servicios habilitados y con presencia o despliegue de red en la zona en que se ubica o ubicará el inmueble | |||
| 0.1 | Definición de la cantidad potencial de proveedores de servicios que atenderán el inmueble y el modo de acceso (inalámbrico por radiodifusión satelital, alámbrico por redes de pares cobre, alámbrico por redes de cables coaxiales o alámbrico por redes de cables de fibra óptica) | |||
| 0.2 | Especificación de la profundidad a la que se construirá la cámara de entrada | |||
| 0.3 | Acopio de especificaciones de diseño y construcción de infraestructura que soporta la red interna de telecomunicaciones de fibra óptica. | |||
| 1 | Diseños de la red interna, firmados por un ingeniero electrónico o ingeniero electrónico y de telecomunicaciones donde describa: | |||
| 1.1 | Descripción del tipo de construcción y dimensionamiento y cantidad de unidades de vivienda, etc. | |||
| 1.2 | Objeto del proyecto | |||
| 1.3 | Topología de red para cada servicio | |||
| 1.4 | Dimensionamiento mínimo de la red para cada servicio de telecomunicaciones | |||
| 1.5 | Planos de diseño | |||
| 2 | Elementos que constituyen la infraestructura | |||
| 2.1 | Cámara de entrada | |||
| 2.2 | Canalización Externa | |||
| 2.3 | Canalización de Enlace | |||
| 2.4 | Canalización de Distribución | |||
| 2.5 | Canalización de Dispersión | |||
| 2.6 | Canalización interna de usuario | |||
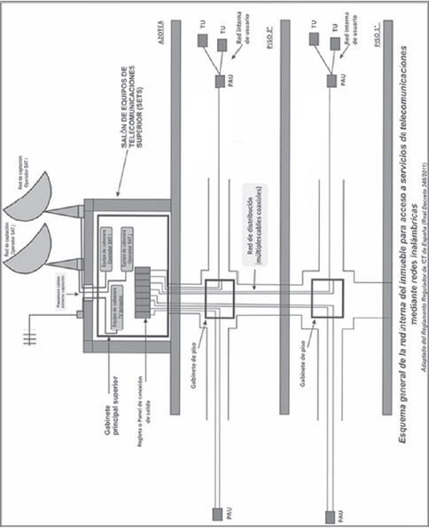
| 2.7 | Salón de equipos de telecomunicaciones Superior | |||
| 2.8 | Salón de equipos de telecomunicaciones inferior | |||
| 2.9 | Instalaciones eléctricas de los salones de equipos | |||
| 2.10 | Conexiones a tierra | |||
| 2.11 | Gabinete principal inferior | |||
| 2.12 | Gabinete principal superior | |||
| 2.13 | Gabinetes de piso | |||
| 2.14 | Cajas de paso | |||
| 2.15 | Cajas terminación de Red (punto de acceso al usuario) | |||
| 2.16 | Cajas de toma de usuario | |||
| 3 | Elementos que constituyen la Red Interna | |||
| 3.1 | Red Interna para el acceso a servicios inalámbricos | |||
| 3.1.1 | Sistema de Captación, amplificación y distribución de señales de radiodifusión sonora y radiodifundidas de TV terrestre analógica y TDT | |||
| 3.1.1.1 | Mástiles | |||
| 3.1.1.2 | Antenas | |||
| 3.1.1.3 | Equipos de cabecera | |||
| 3.1.1.4 | Red de distribución | |||
| 3.1.1.5 | Red de dispersión | |||
| 3.1.1.6 | Red interna de usuario | |||
| 3.1.1.7 | Regletas de conexión | |||
| 3.1.1.8 | Conexiones tomas de usuario (para cada servicio) | |||
| 3.1.1.9 | Conexiones cajas de paso o derivación | |||
| 3.1.1.10 | Derivadores | |||
| 3.1.1.11 | Punto de acceso al inmueble | |||
| 3.1.1.12 | Toma de conexión de usuario | |||
| 3.1.3 | Sistema de Acceso Fijo Inalámbrico | |||
| 3.1.3.1 | Mástiles | |||
| 3.1.3.2 | Antenas | |||
| 3.1.3.3 | Red de distribución | |||
| 3.1.3.4 | Red de dispersión | |||
| 3.1.3.5 | Red interna de usuario | |||
| 3.1.3.6 | Regletas de conexión | |||
| 3.1.3.7 | Conexiones tomas de usuario (para cada servicio) | |||
| 3.1.3.8 | Conexiones cajas de paso o derivación | |||
| 3.1.3.9 | Punto de acceso al inmueble | |||
| 3.1.3.10 | Toma de conexión de usuario | |||
| 3.2 | Red Interna para el acceso alámbrico a servicios de telecomunicaciones | |||
| 3.2.1 | Red interna de telecomunicaciones de pares de cobre | |||
| 3.2.1.1 | Red de distribución | |||
| 3.2.1.2 | Red de dispersión | |||
| 3.2.1.3 | Red interna de usuario | |||
| 3.2.1.4 | Regletas de conexión | |||
| 3.2.1.5 | Conexiones tomas de usuario (para cada servicio) | |||
| 3.2.1.6 | Conexiones cajas de paso o derivación | |||
| 3.2.1.7 | Punto de acceso al inmueble | |||
| 3.2.1.8 | Toma de conexión de usuario | |||
| 3.2.2 | Red interna de telecomunicaciones de cables coaxiales | |||
| 3.2.2.1 | Red de distribución | |||
| 3.2.2.2 | Red de dispersión | |||
| 3.2.2.3 | Red interna de usuario | |||
| 3.2.2.4 | Regletas de conexión | |||
| 3.2.2.5 | Derivadores | |||
| 3.2.2.6 | Conexiones tomas de usuario (para cada servicio) | |||
| 3.2.2.7 | Conexiones cajas de paso o derivación | |||
| 3.2.2.8 | Punto de acceso al inmueble | |||
| 3.2.2.9 | Toma de conexión de usuario | |||
| 3.2.3 | Red interna de telecomunicaciones de fibra óptica | |||
| 3.2.1.1 | Red de distribución | |||
| 3.2.1.2 | Red de dispersión | |||
| 3.2.1.3 | Red interna de usuario | |||
| 3.2.1.4 | Regletas de conexión | |||
| 3.2.1.5 | Conexiones tomas de usuario (para cada servicio) | |||
| 3.2.1.6 | Conexiones cajas de paso o derivación | |||
| 3.2.1.7 | Punto de acceso al inmueble | |||
| 3.2.1.8 | Toma de conexión de usuario | |||
| OBSERVACIONES: | ||||
| LISTADO DE ANEXOS: | ||||
Resultado de la Conformidad Aprobada No aprobada
Responsables dictamen:
Nombre y Firma Organismo de Inspección
Dirección Domicilio
Resolución de acreditación Teléfono
Nombre y firma Inspector Mat. Prof.
ARTÍCULO 52. Modificar el Formato 4 del Apéndice 1 del Anexo de la Resolución CRC 4262 de 2013, el cual quedará así:
Formato 4. Lista verificación de productos del RITEL
REGLAMENTO PARA REDES INTERNAS DE TELECOMUNICACIONES RITEL
LISTA VERIFICACIÓN DE PRODUCTOS DEL RITEL
Lugar y fecha __________________________________ Dictamen número
Organismo de certificación
Nombre o razón social del propietario de la instalación
Dirección
Tipo de instalación: Residencial Comercial Cantidad de inmuebles
Personas Calificadas Responsables de la Construcción:
Diseño: Mat. Prof.
Construcción: Mat. Prof.
| Ítem | NOMBRE DE PRODUCTO | Marca | número Certificado | Organismo certificador |
| 1 | Bandejas portacables | |||
| 2 | Canalizaciones y canaletas metálicas y no metálicas. | |||
| 3 | Gabinete principal | |||
| 4 | Equipos de recepción y procesamiento de señales radiodifundidas | |||
| 5 | Cable de cobre | |||
| 6 | Cable de cobre categoría 6, 6A, 7, 7A | |||
| 7 | Cable coaxial (RG6, RG11) | |||
| 8 | Cables de cruzada | |||
| 9 | Cables balanceados | |||
| 10 | Cables de fibra óptica y módulos de terminación de fibra óptica | |||
| 11 | Regletas de entrada y de salida | |||
| 12 | Conector para cables balanceados (cables de cobre y cables de pares trenzados) | |||
| 13 | Conector, tipo F para cable coaxial | |||
| 14 | Conectores ópticos SC/APC dúplex | |||
| 15 | Antenas, torres, mástiles, soportes, anclajes, riostras, riendas, tensores. | |||
| 16 | Paneles de conexión | |||
| 17 | Canaletas | |||
| 18 | Equipos de cabecera para el acceso a servicios de telecomunicaciones mediante redes inalámbricas | |||
| 19 | Equipos activos (amplificadores) para el acceso a servicios de telecomunicaciones mediante redes inalámbricas y alámbricas de cables coaxiales. | |||
| 20 | Equipos pasivos (derivadores, repartidores/distribuidores, filtros, atenuadores, ecualizadores e inyectores/extractores) para el acceso a servicios de telecomunicaciones mediante redes inalámbricas y alámbricas de cables coaxiales. | |||
| 21 | Ductos | |||
| 22 | Tomas de usuario | |||
| 23 | Tubos | |||
| 24 | Cajas | |||
| SE ANEXAN TODOS LOS CERTIFICADOS DE PRODUCTO | ||||
| OBSERVACIONES: | ||||
Resultado de la Conformidad Aprobada No aprobada
Responsables dictamen:
Nombre y Firma Organismo de Inspección
Dirección Domicilio
Resolución de acreditación Teléfono
Nombre y firma Inspector Mat. Prof.
ARTÍCULO 53. Modificar el Apéndice 3 del Anexo de la Resolución CRC 4262 de 2013, el cual quedará así:

ARTÍCULO 54. Modificar el Apéndice 4 del Anexo de la Resolución CRC 4262 de 2013, el cual quedará así:

ARTÍCULO 55. Derogar los Apéndices 5 y 6 del Anexo de la Resolución CRC 4262 de 2013.
ARTÍCULO 56. Modificar el Apéndice 12 del Anexo de la Resolución CRC 4262 de 2013, el cual quedará así:

ARTÍCULO 57. Modificar el Apéndice 13 del Anexo de la Resolución CRC 4262 de 2013, el cual quedará así:

Cuadro resumen de dimensionamiento de acometidas a PAU y TU de red interna.
ARTÍCULO 58. VIGENCIA. La presente resolución rige a partir de la fecha de su publicación en el Diario Oficial y deroga todas aquellas disposiciones que le sean contrarias.
Publíquese y cúmplase.
Dada en Bogotá, D. C., a 26 de noviembre de 2014.
El Presidente,
DIEGO MOLANO VEGA.
El Director Ejecutivo,
JUAN MANUEL WILCHES DURÁN.
* * *
13. El término “conjuntos de unidades de privadas individuales”, se refiere a conjuntos conformados por varias unidades de vivienda, comercio o industria, estructuralmente independientes, de conformidad con la definición de “conjunto”, establecida en la Ley 675 de 2001.
17. Podrán utilizarse cables de más de 48 fibras ópticas si está justificado en la memoria de diseño de la red interna de telecomunicaciones de la edificación.