Derechos de autor reservados - Prohibida su reproducción
RESOLUCIÓN EJECUTIVA REG-EJE-0005-2014 DE 2014
(julio 11)
Diario Oficial No. 49.214 de 16 de julio de 2014
CONTRALORÍA GENERAL DE LA REPÚBLICA
<NOTA DE VIGENCIA: Resolución derogada por el artículo 34 de la Resolución REG-ORG-0017 de 2017>
Por la cual se establecen parámetros para la administración de los documentos relacionados con el Expediente Electrónico y se dictan otras disposiciones.
LA CONTRALORA GENERAL DE LA REPÚBLICA,
en ejercicio de sus facultades constitucionales y legales, en especial las contenidas en el numeral 1 del artículo 35 del Decreto número 267 de 2000, y
CONSIDERANDO:
Que la Constitución Política de Colombia en su artículo 267 establece que el control fiscal es una función pública que ejercerá la Contraloría General de la República;
Que el numeral 1 del artículo 35 del Decreto-ley 267 de 2000, dispuso como función de la Contraloría General de la República la de “Fijar las políticas, planes, programas y estrategias para el desarrollo de la vigilancia de la gestión fiscal, del control fiscal del Estado y de las demás funciones asignadas a la Contraloría General de la República de conformidad con la Constitución y la ley”;
Que la Ley 1437 de 2011, “por la cual se expide el Código de Procedimiento Administrativo y de lo Contencioso Administrativo”, en el artículo 53 y siguientes reguló la utilización de medios electrónicos en el procedimiento administrativo, y señaló la validez y autenticidad del documento público en medio electrónico, la posibilidad de emitir actos administrativos electrónicos con las condiciones de autenticidad, integridad y disponibilidad, la notificación por vía electrónica y la conservación electrónica de los documentos;
Que la precitada ley, consagró en su artículo 59 la creación del expediente electrónico como el conjunto de documentos electrónicos correspondientes a un procedimiento administrativo, cualquiera que sea el tipo de información que contengan, así mismo el foliado de los expedientes electrónicos se llevará a cabo mediante un índice electrónico, firmado digitalmente por la autoridad, órgano o entidad actuante, según proceda, el índice garantizará la integridad del expediente electrónico y permitirá su recuperación cuando se requiera;
Que mediante la Ley 527 de 1999 se define y reglamenta el acceso y uso de los mensajes de datos, del comercio electrónico y de las firmas digitales, y se establecen las entidades de certificación;
Que el Decreto número 1747 de 2000, reglamentó parcialmente la Ley 527 de 1999 en lo relacionado con las entidades de certificación, los certificados y las firmas digitales;
Que el Decreto número 2364 de 2012 reglamentó el artículo 7o de la Ley 527 de 1999, sobre la firma electrónica y se dictan otras disposiciones;
Que mediante Directiva Presidencial número 04 de 2012, el Gobierno Nacional con el fin de avanzar en la Política de Eficiencia Administrativa y Cero Papel en la Administración Pública, indicó los lineamientos para que los organismos y entidades identifiquen, racionalicen, simplifiquen, y automaticen los trámites y los procesos, procedimientos y servicios internos, con el propósito de eliminar duplicidad de funciones y barreras que impidan la oportuna, eficiente y eficaz prestación del servicio en la gestión de las entidades;
Que mediante Resolución Reglamentaria número 0277 de 2014 se adopta el Sistema de Aseguramiento Electrónico de Expedientes (SAE) y se regulan aspectos relacionados con su utilización y funcionamiento”;
Que la Resolución Organizacional número OGZ-0001-2014 de fecha 3 de abril de 2014, “por la cual se crea el Sistema de Información y Producción Normativa de Control Fiscal (SINOR) y se establece el procedimiento para la expedición de resoluciones de competencia de la Contraloría General de la República” establece en el numeral 2.1 del artículo 5o como uno de los objetos de regulación de las resoluciones reglamentarias ejecutivas la “Adopción, modificación, adición o derogatoria de manuales, guías o instructivos para el ejercicio de las funciones de control fiscal, y establecimiento de sistemas, métodos, requisitos o procedimientos de trabajo o administración en el tema”;
Que se hace necesario homogenizar la nomenclatura a nivel nacional, con la que se identifican los Procesos de Responsabilidad Fiscal, Procesos de Jurisdicción Coactiva, Procesos Administrativos Sancionatorios y Procesos Disciplinarios, con el fin de tener la capacidad de identificar los procesos a nivel nacional y que no exista homonimia entre estos;
Que es igualmente conveniente contar con un inventario actualizado de la denominación de los procesos de Responsabilidad Fiscal, Procesos de Jurisdicción Coactiva, Procesos Administrativos Sancionatorios y Procesos Disciplinarios a nivel nacional de la Contraloría General de la República;
Que con el propósito de dar un manejo organizado y eficiente del archivo de los documentos se busca mejorar la organización y entorno laboral, y disminuir los riesgos asociados con el manejo físico de documentos y expedientes;
Que para el eficaz funcionamiento del SAE (expediente electrónico) en la Entidad, se requiere un manejo seguro y expedito de los documentos físicos, limitando al máximo su circulación al interior de la Entidad, en donde los sustanciadores y/o competentes deberán utilizar los documentos digitales, lo que redundará en procesos más directos y eficientes, menor tiempo en el trámite de documentos y a la vez, se contará con mayor trazabilidad en el envío de estos, mejorando la seguridad en la gestión de los mismos;
En mérito de lo expuesto,
RESUELVE:
ARTÍCULO 1o. OBJETO. <Resolución derogada por el artículo 34 de la Resolución REG-ORG-0017 de 2017> La presente resolución tiene por objeto generar una gestión y administración armónica de los Procesos de Responsabilidad Fiscal, los Procesos de Jurisdicción Coactiva, los Procesos Administrativos Sancionatorios y los Procesos Disciplinarios, en el contexto de un Expediente Electrónico proporcionado por SAE.
ARTÍCULO 2o. SOBRE LA DENOMINACIÓN DE LOS EXPEDIENTES. <Resolución derogada por el artículo 34 de la Resolución REG-ORG-0017 de 2017> La denominación de los expedientes quedará de la siguiente forma:
2.1. A partir del 16 de julio de 2014, la nomenclatura de los Procesos de Responsabilidad Fiscal se hará de la siguiente manera:
a) Se incluirá la denominación completa que emita el SAE;
b) De manera concomitante y sin espacios, se ingresará el caracter “guión bajo”;
c) Y de manera concomitante al guión bajo, se incluirá la nomenclatura con que la dependencia denomina al proceso (o IP).
El esquema indicado se sintetiza así: NUMEROSAE_NUMEROINTERNO.
A continuación se ilustra un ejemplo de la nomenclatura referida: Si por ejemplo en el SAE, el número del proceso es PRF-2014-04103, y el número interno de la dependencia es DI00019-14, la nomenclatura une ambos números a través de un guión bajo, queda así: PRF-2014-04103_DI00019-14.
2.2. En el evento de que el expediente se encuentre en etapa de indagación preliminar (IP), se debe utilizar el Código SAE, con el mismo esquema NUMEROSAE_NUMEROINTERNO. Siguiendo con el ejemplo anterior, si la IP en SAE tiene la denominación: ANT_IP-2013-00005 y el código interno es DI00019-14, la nomenclatura del expediente deberá quedar así: ANT_IP-2013-00005_DI00019-14.
2.3. Al referir la denominación de los procesos en las diferentes actuaciones y providencias, se debe incluir la siguiente leyenda: “Si responde por favor cite completo el siguiente código:”. Así, siguiendo con el ejemplo del PRF anterior, la frase quedaría: Si responde por favor cite completo el siguiente código: PRF-2014-04103_DI00019-14
2.4. Cuando un proceso cambie de estado, pasando de IP a PRF, se debe emitir un auto aclarando el cambio de denominación, indicando el código anterior y el nuevo código bajo el cual se identificará el proceso. Siguiendo con el ejemplo anterior, en el cambio se explicará que el proceso denominado ANT_IP-2013-00005_DI00019-14, se denominará en adelante PRF-2014-04103_DI00019-14.
2.5. En caso de que la denominación en SAE cambie por algún otro factor, como la invalidación en SAE del proceso, deberá emitirse un auto aclarando el cambio en la denominación. Así, si por ejemplo el PRF-2014-04103 cambia su código SAE a PRF-2014-05996, se deberá aclarar que el código PRF-2014-04103_DI00019-14 bajo el cual se identificaba el proceso, cambiará a PRF-2014-05996_DI00019-14.
2.6. Para los procesos que inician en SAE, se utilizará ÚNICAMENTE el número SAE. Así, una IP que inicia a partir de la fecha, solo contará con la denominación de SAE. Por ejemplo, solo se denominará: ANT_IP-2014-07021 o en caso de que se inicie directamente con un PRF, se denominará PRF-2014-07901. También se incluirá la leyenda “Si responde por favor cite completo el siguiente código: PRF-2014-07021”, para el PRF y lo respectivo para las IP. Los cambios de denominación también se aclararán mediante el respectivo auto.
2.7. Para los Procesos de Jurisdicción Coactiva, los Procesos Administrativos Sancionatorios y los Procesos Disciplinarios se manejarán exactamente bajo los mismos criterios, ajustando únicamente lo respectivo a los códigos SAE que asigna el sistema y los códigos internos que maneja la dependencia.
ARTÍCULO 3o. SOBRE LA CREACIÓN, ADMINISTRACIÓN Y ACTUALIZACIÓN DE BASES DE DATOS DE LOS PROCESOS. <Resolución derogada por el artículo 34 de la Resolución REG-ORG-0017 de 2017> La creación, administración y actualización de las bases de datos de los procesos se adelantará conforme a lo que se indica a continuación:
3.1. Todas las dependencias a nivel central y nacional, deberán generar una base de datos denominada “Base de Códigos de Procesos” con la siguiente estructura:
a) Campo: Profesional Sustanciador. Explicación: Nombre y Apellidos del Sustanciador que tiene el proceso a cargo a la fecha de actualización de la base de datos;
b) Campo: Nomenclatura Actual. Explicación: Código que se genera conforme a lo indicado en la denominación de expedientes antes referida, según el cual se une el código SAE con el código interno, mediante un “guión bajo”, así: NUMEROSAE_NUMEROINTERNO;
c) Campo: Entidad Afectada. Explicación: Se debe incluir el nombre de la entidad afectada. En caso de que tenga siglas, estas se deben incluir junto con el nombre;
d) Campo: Código SAE IP Previo. Explicación: Se debe tener presente que el SAE asigna un código a las IP. En caso de que la Nomenclatura Actual se modifique con ocasión a un cambio en el código asignado a la IP, se deben registrar el(los) código(s) anterior que el SAE asignó a la IP. Si no ha cambiado la Nomenclatura Actual, no se diligencia (se deja vacío);
e) Campo: Código SAE PRF Previo. Explicación: Se debe tener presente que el SAE asigna un código al PRF. En caso de que la Nomenclatura Actual se modifique con ocasión a un cambio en el código asignado al PRF, se deben registrar el(los) código(s) anterior que el SAE asignó al PRF. Si no ha cambiado la Nomenclatura Actual, no se diligencia (se deja vacío).
3.2. La administración (generación y actualización) de la mencionada Base de Códigos de Procesos se hará a través de una hoja de cálculo (Ej. Excel). Esta Base de Códigos de Procesos será diseñada y modificada por la Delegada de Investigaciones, Juicios Fiscales y Jurisdicción Coactiva.
3.3. Las columnas de la Base de Códigos de Procesos deben tener el orden que se ilustra a continuación. Adicionalmente se muestra un ejemplo del diligenciamiento de los datos:
| Profesional Sustanciador | Nomenclatura Actual | Entidad Afectada | Código SAE IP Previo | Código SAE PRF Previo |
| Nombre Apellido | PRF-2014-05996_DI00019-14 | Entidad Ejemplo - Entiejemplo | ANT_IP-2013-00005 | PRF-2014-04103 |
3.4. Cada dependencia deberá contar con un Administrador de la Base de Códigos de Procesos. El administrador será nombrado por el correspondiente gerente y/o directivo.
3.5. La Base de Códigos de Procesos deberá ser actualizada y enviada por el Administrador de la Base de Códigos de Procesos, a los funcionarios que defina el Delegado de Investigaciones, Juicios Fiscales y Jurisdicción Coactiva. Entre estos funcionarios, se deberá enviar la referida base de datos al Enlace Coordinador, de acuerdo con lo señalado en el numeral 5.8.
3.6. Para los Procesos de Jurisdicción Coactiva, Procesos Administrativos Sancionatorios y Procesos Disciplinarios, se debe generar una estructura de Base de Datos idéntica a la expuesta. Igualmente, el Director y/o Gerente de cada dependencia deberá nombrar un “Administrador de la Base de Códigos de Procesos” que la remitirá bajo el procedimiento indicado. Este Administrador podrá ser el mismo que el asignado para Procesos de Responsabilidad Fiscal u otro distinto, dependiendo de las necesidades de la gerencia o dependencia.
ARTÍCULO 4o. SOBRE LAS ACTIVIDADES QUE ADELANTARÁ EL ADMINISTRADOR DE LA BASE DE CÓDIGOS DE PROCESOS. <Resolución derogada por el artículo 34 de la Resolución REG-ORG-0017 de 2017> Las actividades del Administrador de la Base de Códigos de Procesos serán las siguientes:
4.1. El Administrador de la Base de Códigos de Procesos será el enlace de la dependencia con la Secretaría Común, y entre la dependencia y la Dirección de Imprenta Archivo y Correspondencia (DIAC).
4.2. El referido administrador deberá realizar las siguientes tareas, las cuales deben incorporarse en la respectiva concertación:
a) Generación y actualización de la Base de Códigos de Procesos;
b) Envío semanal (primer día hábil de la semana) de la Base de Códigos de Procesos a la DIAC y al Enlace Coordinador, de acuerdo con lo señalado en el numeral 5.8;
c) Solución de dudas que pueda llegar a tener el personal coordinador de la recepción y envío interno de documentación, relacionada con los Procesos de Responsabilidad Fiscal, Procesos de Jurisdicción Coactiva, Procesos Administrativos Sancionatorios y Procesos Disciplinarios. En particular las dudas sobre la ubicación del funcionario (sustanciador) a quien se le debe remitir el documento, y que no ha sido previamente identificado;
d) Ser el encargado de recibir la documentación cuyo destinatario no ha logrado ser identificado al momento de la recepción del documento, identificar el destinatario y remitir el documento;
e) Las demás que le asigne el Delegado de Investigaciones, Juicios Fiscales y Jurisdicción Coactiva, relacionadas con la gestión de la Administración de la Base de Códigos de Procesos e identificación de los destinatarios.
ARTÍCULO 5o. SOBRE LA RECEPCIÓN DE DOCUMENTOS, SU DIGITALIZACIÓN Y ENVÍO A LOS ABOGADOS SUSTANCIADORES, CONTRATISTAS DE LA CONTRALORÍA Y COMPETENTES. <Resolución derogada por el artículo 34 de la Resolución REG-ORG-0017 de 2017> La recepción, digitalización y envío de los documentos a los abogados sustanciadores, contratistas y competentes, se hará de la siguiente forma:
5.1. Los documentos que tengan como finalidad formar parte o ser utilizados en un Proceso de Responsabilidad Fiscal, de Jurisdicción Coactiva, Administrativo Sancionatorio o Disciplinario, deberán ser digitalizados en su totalidad por parte de la DIAC.
5.2. Una vez digitalizados por la DIAC, esta deberá remitirlos en formato digital al sustanciador correspondiente.
5.3. Una vez enviados al sustanciador, este deberá proceder a su cargue al SAE, en caso de que así corresponda.
5.4. La digitalización se realizará en el lugar físico que cada gerencia y/o nivel central hayan definido para la recepción de documentos, así:
a) En el caso del nivel central, la digitalización se realizará en las ventanillas de recepción documental pertenecientes a la DIAC;
b) En las gerencias departamentales colegiadas, la digitalización se realizará en el lugar que tengan dispuesto para manejar la recepción documental.
5.5. La digitalización y envío al sustanciador correspondiente se realizará al momento de su recepción, salvo que el volumen a digitalizar sea considerado “alto volumen”, se presenten “formatos especiales” o se entreguen “medios digitales”, conforme a los criterios que se indican a continuación:
a) Se considera “alto volumen” cuando la cantidad de documentos que se desean digitalizar sea igual o superior a 101 folios. En este caso, se procederá con la radicación de(los) documento(s) y su posterior digitalización. Una vez concluida la digitalización, se enviará al sustanciador. Cada Gerente Departamental o el Director de la DIAC en el nivel central, definirá qué personal realizará el proceso de alto volumen, bien sea con personas distintas, o con el mismo personal que está realizando la recepción documental;
b) Se consideran “formatos especiales” aquellos formatos que no se pueden digitalizar, debido a que no se cuenta con los equipos para este propósito. Ejemplo de formatos especiales son aquellos documentos con dimensiones mayores a la capacidad de los escáneres (Ej. planos de pliego, dibujos grandes, objetos, etc.). En este caso, la DIAC hará la radicación de los documentos y la remisión en un término que no podrá ser superior a dos (2) días hábiles, a un proveedor externo para que adelante esta tarea. El envío al proveedor y el desarrollo de esta tarea, deben realizarse considerando los tiempos de prescripción legales, por lo que es una actividad que no podrá comprometer el desarrollo diligente del proceso. Con la radicación de los documentos, se debe proceder a digitalizar y enviar al sustanciador inmediatamente aquellos que no se encuentran en la categoría de formatos especiales, y remitir al proveedor aquellos que sí forman parte de esta. Una vez el proveedor entregue el archivo digitalizado, se procederá de manera inmediata con su envío al sustanciador correspondiente. En caso de que la gerencia no cuente con el servicio de un proveedor que pueda adelantar la respectiva tarea, procederá a remitirlo a nivel central (Bogotá), a más tardar el día hábil siguiente de su recepción, para que a través del proveedor de nivel central se realice esta digitalización. El documento digitalizado en el nivel central, será enviado directamente al sustanciador de la gerencia respectiva a través de la DIAC en el nivel central, así mismo, la DIAC procederá a enviar el documento físico a la gerencia, para que sea archivado por esta;
c) Se consideran “medios digitales” todos aquellos medios de almacenamiento tales como CD, DVD, Blue Ray, Memorias USB, Discos Duros Externos, entre otros. La DIAC estará a cargo de la extracción de la información contenida en estos discos y su ubicación en unas carpetas compartidas dispuestas para el efecto, en donde el sustanciador correspondiente será el único habilitado para acceder a su contenido. La creación de las carpetas compartidas y su ubicación (servidores) estará a cargo de la Oficina de Sistemas e Informática (OSEI). La definición del procedimiento para la extracción de la información y almacenamiento en las carpetas estará a cargo de la Unidad de Aseguramiento Tecnológico e Informático (USATI). El tiempo de permanencia de esta información en la carpeta compartida será de dos (2) meses, momento a partir del cual será eliminada por parte de la OSEI. Al recibir el medio digital la DIAC dará aviso al sustanciador a través del correo electrónico institucional, indicando que este elemento ha sido radicado, que se procederá a ubicarlo en la carpeta compartida y que cuenta con dos (2) meses para descargarla a su equipo antes de que sea eliminada. En caso de que la información haya sido eliminada sin que hubiese sido descargada, deberá solicitarse al archivo temporal o permanente, la consulta del medio digital allegado, de conformidad con lo indicado en el artículo 6o.
5.6. Los abogados sustanciadores y/o competentes que en el desarrollo del proceso tengan acceso directo a documentos que conforman el expediente, tales como pruebas recolectadas en diligencias, aportadas directamente por el vinculado, documentos allegados por el vinculado o un tercero, etc., deberán digitalizarse de inmediato, a través de los puntos de recepción documental mencionados en la presente resolución. Al igual que con los demás documentos, estos serán recibidos, radicados y enviados digitalmente por parte de la DIAC y serán archivados conforme a lo que se indica más adelante.
5.7. A partir del 16 de julio de 2014, los abogados sustanciadores y competentes de nivel central y gerencias departamentales, que tengan documentos físicos pendientes de digitalización, deberán ingresarlos para que sean digitalizados, en los puntos de recepción documental definidos anteriormente. Los mencionados documentos son todos aquellos que conforman un Proceso de Responsabilidad Fiscal, Proceso de Jurisdicción Coactiva, Proceso Administrativo Sancionatorio y Proceso Disciplinario.
5.8. A nivel central (Bogotá), se designará un “Enlace Coordinador” por parte de la Delegada de Investigación Juicios Fiscales y Jurisdicción Coactiva (DIJFJC). Este Enlace Coordinador tendrá una dedicación exclusiva y estará tiempo completo en la zona de trabajo de la DIAC. Prestará su apoyo a la remisión de documentos de los Procesos de Responsabilidad Fiscal, Procesos de Jurisdicción Coactiva, Procesos Administrativos Sancionatorios y Procesos Disciplinarios, independientemente de la dependencia o gerencia departamental colegiada a que se dirijan. A su cargo tendrá las siguientes actividades que deberán incorporarse en la respectiva concertación:
a) Apoyar a la DIAC en la identificación del(los) sustanciador(es) a quien(es) debe remitirse el documento entrante;
b) Buscar (leer) en los documentos allegados el sustanciador a quien se le remite la documentación;
c) Consultar las Bases de Códigos de Procesos;
d) Tener disponible la última versión remitida por las distintas dependencias de la Base de Códigos de Procesos, para hacer la identificación del sustanciador;
e) Tener disponible la última versión remitida del reporte de procesos del SAE, para hacer la identificación del sustanciador;
f) En caso de que no se logre identificar el sustanciador a quien debe dirigirse un documento, consultar con el Administrador de la Base de Códigos de Procesos, de las distintas dependencias o gerencias departamentales colegiadas. La consulta deberá hacerse en el momento de la recepción del documento, por teléfono y de manera inmediata;
g) Hacer la recepción de los poderes allegados por parte de los abogados o vinculados externos;
h) Las demás que le indique la Delegada de DIJFJC.
5.9. En las gerencias departamentales colegiadas, las actividades indicadas para el Enlace Coordinador las debe adelantar el Administrador de la Base de Códigos de Procesos. Sin embargo, en aquellos casos en que el volumen documental lo amerite, el Gerente Departamental podrá nombrar un Enlace Coordinador para su gerencia, con las funciones antes indicadas.
5.10. La Oficina de Sistemas e Informática (OSEI) debe enviar, todos los días hábiles a corte de las 5.00 p. m., el reporte del SAE, a: El Enlace Coordinador y a quien(es) le solicite el Delegado de Investigaciones, Juicios Fiscales y Jurisdicción Coactiva.
ARTÍCULO 6o. SOBRE EL ARCHIVO DE LOS DOCUMENTOS DE LOS PROCESOS. <Resolución derogada por el artículo 34 de la Resolución REG-ORG-0017 de 2017> El archivo de los documentos se realizará conforme a lo que se indica a continuación:
6.1. Una vez se radiquen, digitalicen y envíen digitalmente los documentos que tengan como destino un Proceso de Responsabilidad Fiscal, Proceso de Jurisdicción Coactiva, Proceso Administrativo Sancionatorio y Proceso Disciplinario, conforme a lo indicado previamente, se procederá de inmediato al archivo de dichos documentos. Este archivo debe contener la totalidad de los documentos que ingresan, incluyendo también los de alto volumen, los formatos especiales, los medios digitales, entre otros.
6.2. El proceso de archivo mencionado tiene las siguientes dos (2) etapas:
a) Primera etapa: Archivo Temporal. En el archivo temporal se ubicarán los documentos que tienen como destino un Proceso de Responsabilidad Fiscal, Proceso de Jurisdicción Coactiva, Proceso Administrativo Sancionatorio y Proceso Disciplinario, disponiendo de una “carpeta temporal” por cada proceso. En esta carpeta temporal se insertarán los documentos correspondientes al proceso y tendrá un máximo de hasta 200 folios más un 10% (total de 220 folios). Una vez se cumpla el número de folios mencionado, la carpeta se moverá al archivo permanente y una nueva carpeta temporal será abierta para ese proceso. La ubicación del archivo temporal deberá ser lo más cercano posible al punto de recepción documental. El acceso al archivo temporal estará limitado únicamente a: los funcionarios de la DIAC, el Enlace Coordinador o el Administrador de la Base de Códigos de Procesos cuando adelante las funciones de este último;
b) Segunda etapa: Archivo Permanente. El archivo permanente estará conformado por aquellas carpetas que cumplieron con el número de folios del archivo temporal y posteriormente fueron remitidas a este. Aquellas carpetas que fueron digitalizadas antes de la entrada en vigencia de la presente resolución, no deberán ser entregadas a la DIAC a menos que: i) el sustanciador y/o competente desee proceder con el archivo permanente de los documentos físicos, y ii) una vez finalicen los procesos y la providencia quede en firme, momento en el cual deberán ser entregados por el sustanciador a la DIAC, en un término que no podrá superar cuatro (4) días hábiles. Valga aclarar que todos los documentos que ingresen a partir de la vigencia de la presente resolución, surtirán el procedimiento de archivo temporal y permanente aquí indicados, independientemente de que el sustanciador haya entregado o no el expediente (carpetas) a la DIAC. Así, existirán expedientes cuyas carpetas físicas digitalizadas antes de la entrada en vigencia de la presente resolución, las tendrá el sustanciador, quien a la vez tendrá la totalidad de documentos digitales en el SAE, y recibirá los nuevos documentos en formato digital, los cuales surtirán el archivo temporal y permanente aquí indicado. El archivo permanente del nivel central se ubicará en las instalaciones que un tercero destine para el efecto, bajo los estándares y niveles de servicio que la Contraloría establezca. El archivo permanente de las gerencias departamentales colegiadas deberá llevarse a cabo en las instalaciones de la Entidad, en el(los) espacios que cada gerencia destine para el efecto, teniendo en cuenta que solo personal de la DIAC podrá manejar este archivo y su contenido. La Contraloría podrá adelantar los procesos contractuales respectivos para tercerizar el manejo del archivo permanente en las gerencias departamentales colegiadas que estime pertinente.
6.3. Los parámetros de manejo de estos archivos, en lo relacionado con aspectos tales como índices, retención documental, entre otros, deberán enmarcarse en los lineamientos que para tales efectos defina la DIAC. Tales lineamientos deben obedecer a las siguientes consideraciones:
a) Los documentos que se digitalizan y archivan, conforman un repositorio de los documentos físicos que se allegan al proceso, pero hay otros documentos que no se digitalizan, ya que nacen o se allegan en medios digitales y nunca se imprimen o materializan;
b) Así, ni el archivo temporal, ni el permanente, constituyen una copia completa de todo el expediente, debido a que el único expediente completo, reside únicamente en medio digital, en el SAE;
c) Por lo tanto, el archivo temporal y el archivo permanente, son un soporte físico y parcial (solo documentos físicos) de documentos allegados al expediente digital.
6.4. En cada gerencia departamental colegiada o en el nivel central se archivarán únicamente los documentos correspondientes a los procesos que adelanta la gerencia o el nivel central. Sin embargo, si se presenta un documento en una gerencia o en el nivel central, correspondiente a un proceso adelantado en otra gerencia, se procederá a su recepción, radicación y envío digital al sustanciador correspondiente, así sea de otro lugar. En todo caso no se archivará en el lugar donde se recibió, sino que será enviado físicamente a la DIAC de la gerencia o nivel central correspondiente, para su respectivo archivo temporal y posterior permanente.
6.5. La identificación del lugar al que corresponde un determinado proceso (gerencia o nivel central), se hará con base en el reporte que emite el SAE, el cual refleja la asignación que se hace de un proceso, a un sustanciador en una gerencia o dependencia, a la fecha de consulta.
6.6. Si se realiza el traslado del expediente de una gerencia a otra, de la gerencia a nivel central, o viceversa, se trasladará la carpeta temporal. Esta carpeta será enviada físicamente, de la DIAC de la remitente a la DIAC de la receptora. También se enviará el archivo permanente, el cual deberá ser manejado conforme a lo establecido para este archivo, en donde se recibe.
6.7. Considerando que el acceso al archivo temporal y al archivo permanente está autorizado solo a los funcionarios antes indicados (funcionarios de la DIAC, del Enlace Coordinador o del Administrador de la Base de Códigos de Procesos cuando adelante las funciones de este último), los sustanciadores y competentes no tendrán acceso al archivo temporal, ni al archivo permanente.
6.8. A partir de las fechas que se indican a continuación, se deberá implementar el archivo temporal y el archivo permanente:
a) A nivel central y para los Procesos de Responsabilidad Fiscal, el archivo temporal empezará su funcionamiento el día 16 de julio de 2014;
b) A nivel de gerencias departamentales colegiadas y para los Procesos de Responsabilidad Fiscal, el archivo temporal empezará su funcionamiento el 16 de julio de 2014;
c) A nivel central y para los Procesos de Jurisdicción Coactiva, Procesos Administrativos Sancionatorios y Procesos Disciplinarios, el archivo temporal empezará su funcionamiento el 16 de julio de 2014;
d) A nivel de gerencias departamentales colegiadas y para los Procesos de Jurisdicción Coactiva, Procesos Administrativos Sancionatorios y Procesos Disciplinarios, el archivo temporal empezará su funcionamiento el 16 de julio de 2014;
e) El archivo permanente iniciará simultáneamente con el inicio del archivo temporal, conforme se vayan trasladando las carpetas que cumplen el número de folios arriba señalado. Valga reiterar que los documentos que ingresen a los puntos de recepción documental, bien sea de procesos en curso o nuevos procesos, deberán surtir de forma inmediata, la digitalización y posterior archivo temporal y permanente acá indicados.
ARTÍCULO 7o. SOBRE LA CONSULTA DEL ARCHIVO TEMPORAL Y DEL ARCHIVO PERMANENTE. <Resolución derogada por el artículo 34 de la Resolución REG-ORG-0017 de 2017> La consulta del archivo temporal y permanente, se hará conforme a lo que se indica a continuación:
7.1. Tanto el archivo temporal, como el archivo permanente estarán a cargo única y exclusivamente de la DIAC.
7.2. Para la consulta del archivo temporal, el sustanciador y/o competente respectivo solicitará a la DIAC, mediante correo electrónico institucional, la consulta del mismo. La DIAC deberá dar respuesta en un término no mayor a cuatro (4) horas hábiles, indicando que el mismo está disponible, o en qué momento podrá recogerlo. El tiempo de consulta del archivo temporal no podrá ser superior a cuatro (4) días hábiles, periodo durante el cual el sustanciador deberá devolverlo a la DIAC. La entrega del archivo temporal implica la firma de un formato de préstamo preparado por la DIAC, y suscrito por el sustanciador respectivo.
7.3. La consulta del archivo permanente, se llevará a cabo de la siguiente manera:
a) A nivel central y en aquellas gerencias departamentales colegiadas que llegasen a tercerizar el manejo del archivo, se solicitará a la DIAC la consulta del archivo permanente mediante correo electrónico institucional. La DIAC deberá dar respuesta en un término no mayor a cuatro (4) horas hábiles, indicando en qué momento podrá recogerlo. La DIAC solicitará al proveedor de manera inmediata que entregue el archivo correspondiente a la solicitud, conforme a los parámetros del contrato suscrito con el tercero. El archivo permanente se entregará al sustanciador, previa firma de un formato de préstamo preparado por la DIAC y suscrito por el sustanciador respectivo. El archivo permanente deberá devolverse a la DIAC en un término que no podrá superar cuatro (4) días hábiles;
b) En las gerencias departamentales colegiadas que no cuenten con tercerización del archivo permanente, el sustanciador y/o competente respectivo solicitará a la DIAC, mediante correo electrónico institucional, la consulta del mismo. La DIAC deberá dar respuesta en un término no mayor a cuatro (4) horas hábiles, indicando que el mismo está disponible, o en qué momento podrá recogerlo. El tiempo de consulta del archivo permanente no podrá ser superior a cuatro (4) días hábiles, periodo durante el cual el sustanciador deberá devolverlo a la DIAC. La entrega del archivo permanente implica la firma de un formato de préstamo preparado por la DIAC, y suscrito por el sustanciador respectivo.
ARTÍCULO 8o. SOBRE LA ASIGNACIÓN, CAMBIO O REASIGNACIÓN DE LOS PROCESOS. <Resolución derogada por el artículo 34 de la Resolución REG-ORG-0017 de 2017> La asignación, cambio o reasignación de los Procesos de Responsabilidad Fiscal, Procesos de Jurisdicción Coactiva, Procesos Administrativos Sancionatorios y Procesos Disciplinarios, solo podrá hacerse digitalmente a través de la plataforma SAE.
ARTÍCULO 9o. SOBRE LAS HORAS DE CORTE INTERNAS PARA LA RECEPCIÓN DE NOTIFICACIONES. <Resolución derogada por el artículo 34 de la Resolución REG-ORG-0017 de 2017> Las horas de corte internas para la recepción de los documentos a notificar, se hará de la siguiente manera:
9.1. Los requerimientos que se formulen a Secretaría Común, para efectos de notificación de providencias, se harán bajo los siguientes parámetros:
a) Las solicitudes de notificación que se hagan hasta las 5:00 p. m., serán notificadas al día hábil siguiente;
b) Las solicitudes de notificación que se hagan después de las 5:00 p. m., serán notificadas al segundo día hábil siguiente al envío;
c) En caso de que se requiera que una solicitud formulada luego de las 5:00 p. m., sea notificada el día hábil siguiente, se realizará siempre que existan razones de celeridad procesal, previa autorización del director del área, delegado o gerente departamental, formulada a través de correo electrónico institucional.
9.2. Con el fin de que sea posible consolidar con posterioridad a las 5:00 p. m., la información a ser publicada al día hábil siguiente, se tomarán las medidas conducentes de acuerdo a la normatividad aplicable, en lo que respecta al horario laboral de los funcionarios y/o personal asignado para tales efectos.
ARTÍCULO 10. <Resolución derogada por el artículo 34 de la Resolución REG-ORG-0017 de 2017> Se prohíbe a los sustanciadores, competentes, coordinadores, y demás personal de la CGR, imprimir los archivos digitalizados que les han sido remitidos o a los que tengan acceso, con el fin de generar un respaldo físico total o parcial de los expedientes, o alimentar las carpetas físicas de los expedientes que no han sido archivados.
Solo se podrán generar copias y/o impresiones del expediente, para cumplir con la solicitud presentada por los apoderados y/o vinculados a los Procesos de Responsabilidad Fiscal, Procesos de Jurisdicción Coactiva, Procesos Administrativos Sancionatorios y Procesos Disciplinarios, conforme a los tiempos, forma y etapas procesales, y dichas copias y/o impresiones deberán ser entregadas en su totalidad.
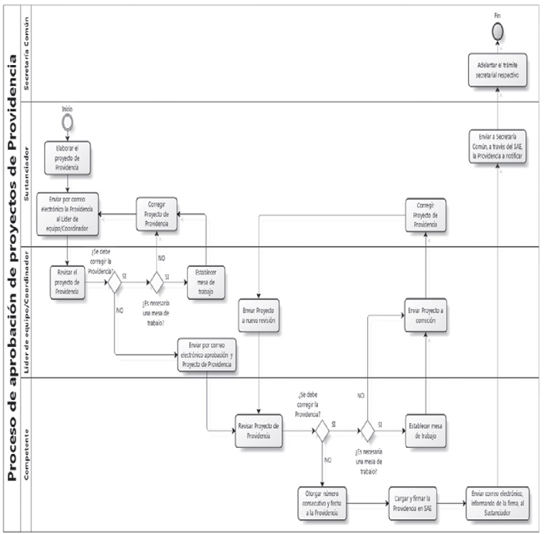
ARTÍCULO 11. SOBRE LOS PROCEDIMIENTOS PARA LA APROBACIÓN DE LOS PROYECTOS DE PROVIDENCIA EN LOS PROCESOS DE RESPONSABILIDAD FISCAL. <Resolución derogada por el artículo 34 de la Resolución REG-ORG-0017 de 2017> Los procedimientos administrativos relacionados con la Aprobación de los Proyectos de Providencia en los Procesos de Responsabilidad Fiscal, se administrarán así:
11.1. Considerando la necesidad de homogenizar los procedimientos internos que se surten para la aprobación de los Proyectos de Providencia en los Procesos de Responsabilidad Fiscal a nivel central (Bogotá), se dispone que los intervinientes en el procedimiento y las etapas del mismo, serán las que se encuentran indicadas en el flujograma contenido en el Anexo 1 de la presente resolución.
11.2. Las gerencias departamentales colegiadas deberán tener presente el flujograma anexo, para alinear sus procesos a este manejo, considerando las condiciones y restricciones que cada gerencia pueda llegar a tener.
ARTÍCULO 12. VIGENCIA Y DEROGATORIAS. <Resolución derogada por el artículo 34 de la Resolución REG-ORG-0017 de 2017> La presente resolución rige a partir de su publicación y deroga las disposiciones que le sean contrarias.
Comuníquese, publíquese y cúmplase.
Dada en Bogotá, D. C., a 11 de julio de 2014.
La Contralora General de la República,
SANDRA MORELLI RICO.
FLUJOGRAMA DEL PROCESO DE APROBACIÓN DEL PROYECTO DE PROVIDENCIA EN LOS PROCESOS DE RESPONSABILIDAD FISCAL A NIVEL CENTRAL (BOGOTÁ).

Las notas de vigencia, concordancias, notas del editor, forma de presentación y disposición de la compilación están protegidas por las normas sobre derecho de autor. En relación con estos valores jurídicos agregados, se encuentra prohibido por la normativa vigente su aprovechamiento en publicaciones similares y con fines comerciales, incluidas -pero no únicamente- la copia, adaptación, transformación, reproducción, utilización y divulgación masiva, así como todo otro uso prohibido expresamente por la normativa sobre derechos de autor, que sea contrario a la normativa sobre promoción de la competencia o que requiera autorización expresa y escrita de los autores y/o de los titulares de los derechos de autor. En caso de duda o solicitud de autorización puede comunicarse al teléfono 617-0729 en Bogotá, extensión 101. El ingreso a la página supone la aceptación sobre las normas de uso de la información aquí contenida.