Derechos de autor reservados - Prohibida su reproducción
RESOLUCIÓN 2071 DE 2015
(septiembre 30)
Diario Oficial No. 49.691 de 9 de noviembre de 2015
INSTITUTO DE HIDROLOGÍA, METEOROLOGÍA Y ESTUDIOS AMBIENTALES
<NOTA DE VIGENCIA: Resolución derogada por el artículo 33 de la Resolución 2628 de 2016>
Por medio de la cual se deroga la Resolución número 3037 del 27 de octubre de 2014 y se establece el procedimiento interno para Peticiones, Quejas, Reclamos y Sugerencias del Instituto de Hidrología, Meteorología y Estudios Ambientales (Ideam).
EL DIRECTOR GENERAL DEL INSTITUTO DE HIDROLOGÍA, METEOROLOGÍA Y ESTUDIOS AMBIENTALES (IDEAM),
en ejercicio de sus facultades legales, en especial las conferidas por el artículo 24 del Decreto 1277 de 1994, modificado por el artículo 5o del Decreto 291 de 2004, y
CONSIDERANDO:
Que el artículo 23 de la Constitución Política en concordancia con el artículo 74 ibídem, establecen la facultad inherente a toda persona de elevar solicitudes ante las distintas autoridades y recibir de ellas una respuesta oportuna en términos de agilidad, eficacia y oportunidad, aspectos que en conjunto configuran el ejercicio pleno del denominado derecho de petición, cuya naturaleza y mención constitucional lo establece como derecho fundamental.
Que el numeral 19 del artículo 34 de la Ley 734 de 2002, consagra como uno de los deberes de los servidores públicos, dictar los reglamentos internos sobre el trámite del derecho de petición.
Que el inciso 3o del artículo 6o de la Ley 962 de 8 de julio de 2005, dispone que “toda persona podrá presentar peticiones, quejas, reclamaciones o recursos, mediante cualquier medio tecnológico o electrónico del cual dispongan las entidades y organismos de la Administración Pública”. Sumado a esto, el artículo 8o ibídem establece que se deberá tener a disposición del público, a través de medios impresos o electrónicos de que dispongan, o por medio telefónico o por correo, la información, actualizada de las dependencias, cargos o nombres de la entidad y a quién dirigirse en caso de una petición, queja, reclamo o sugerencia.
Que el artículo 234 de la Ley 1450 de 2011, ordena que con el objeto de mejorar la oportunidad, accesibilidad y eficacia de los servicios que provee la Administración Pública al ciudadano, las entidades públicas conformarán equipos de trabajo de servidores calificados y certificados para la atención a la ciudadanía, proveerán la infraestructura adecuada y suficiente para garantizar una interacción oportuna y de calidad con los ciudadanos y racionalizarán y optimizarán los procedimientos de atención en los diferentes canales de servicio.
A su turno, el artículo 76 de la Ley 1474 de 2011 ordena que: “En toda entidad pública, deberá existir por lo menos una dependencia encargada de recibir, tramitar y resolver las quejas, sugerencias y reclamos que los ciudadanos formulen, y que se relacionen con el cumplimiento de la misión de la entidad.
La oficina de control interno deberá vigilar que la atención se preste de acuerdo con las normas legales vigentes y rendirá a la administración de la entidad un informe semestral sobre el particular. En la página web principal de toda entidad pública deberá existir un link de quejas, sugerencias y reclamos de fácil acceso para que los ciudadanos realicen sus comentarios.
Todas las entidades públicas deberán contar con un espacio en su página web principal para que los ciudadanos presenten quejas y denuncias de los actos de corrupción realizados por funcionarios de la entidad, y de los cuales tengan conocimiento, así como sugerencias que permitan realizar modificaciones a la manera como se presta el servicio público.
El Programa Presidencial de Modernización, Eficiencia, Transparencia y Lucha contra la Corrupción señalará los estándares que deben cumplir las entidades públicas para dar cumplimiento a la presente norma.
PARÁGRAFO. En aquellas entidades donde se tenga implementado un proceso de gestión de denuncias, quejas y reclamos, se podrán validar sus características contra los estándares exigidos por el Programa Presidencial de Modernización, Eficiencia, Transparencia y Lucha contra la Corrupción.” (Destacado fuera del texto original).
Que el Decreto 2573 de 2014 establece los lineamientos generales de la estrategia de gobierno en línea y reglamenta parcialmente la Ley 1341 de 2009.
Que el artículo 22 de la Ley 1755 de 2015, estipula que las autoridades reglamentarán la tramitación interna de las peticiones que les corresponda resolver, y la manera de atender las quejas para garantizar el buen funcionamiento de los servicios a su cargo.
En mérito de lo expuesto,
RESUELVE:
DISPOSICIONES GENERALES.
OBJETO Y DEFINICIONES.
ARTÍCULO 1o. OBJETO. <Resolución derogada por el artículo 33 de la Resolución 2628 de 2016> El propósito de este acto administrativo consiste en trazar de forma clara y detallada, la ruta que debe seguirse al interior del Ideam, para la correcta recepción, trámite y respuesta de las peticiones que se presenten en el Instituto, en el marco de su competencia constitucional y legal aplicable.
ARTÍCULO 2o. DEFINICIÓN Y ALCANCE. <Resolución derogada por el artículo 33 de la Resolución 2628 de 2016> Para efectos de la presente resolución, por derecho de petición, debe entenderse el Derecho Fundamental que tiene toda persona a presentar solicitudes respetuosas ante el Ideam, ya sea por razones de interés general o particular y a obtener una pronta respuesta en términos de contenido, pertinencia y oportunidad.
Para lo respectivo a la recepción y seguimiento preventivo a la respuesta de las peticiones, el Grupo de Atención al Ciudadano del Instituto, propenderá por la continuidad de una relación satisfactoria entre las necesidades de información del usuario y las diferentes dependencias cumpliendo con la función de veedor y garante de la información del Instituto.

DEL DEBIDO PROCESO ADMINISTRATIVO EN LA RESOLUCIÓN DE PETICIONES.
ARTÍCULO 3o. DEBERES DE LOS USUARIOS. <Resolución derogada por el artículo 33 de la Resolución 2628 de 2016> Los usuarios tienen el deber de:
1. Acatar la Constitución y las leyes.
2. Obrar conforme al principio de la buena fe.
3. Ejercer con responsabilidad sus derechos evitando presentar solicitudes reiteradas que obstaculicen el ejercicio correcto de la función administrativa.
4. Dar un trato respetuoso al personal que presta sus servicios en el Ideam y observar un buen comportamiento en las instalaciones de la Entidad.
ARTÍCULO 4o. DEBERES DEL IDEAM. <Resolución derogada por el artículo 33 de la Resolución 2628 de 2016> En ejercicio de las funciones propias del Ideam, los funcionarios deben cumplir sus deberes y atender las solicitudes inherentes a las funciones propias de su cargo de manera oportuna dando cumplimiento a los términos de respuesta citados en la presente resolución y en todo caso garantizar:
1. Un trato respetuoso, considerado y diligente a todas las personas que se acerquen a la entidad escuchando de manera atenta sus necesidades para así garantizar una orientación oportuna y la prestación eficiente de los servicios prestados por el Ideam.
2. Atender en igualdad de condiciones a los usuarios internos y externos del Instituto.
3. Garantizar la atención a todos los usuarios del Ideam cuando el arribo a la entidad se efectúe en los horarios establecidos, asegurando la atención a todas las personas que se encuentren al interior de las oficinas.
4. Atender rápida, oportuna y eficazmente las solicitudes de los usuarios.
5. Garantizar la atención prioritaria para adultos mayores, gestantes, personas con niños de brazos y en condición de discapacidad que se acerquen al Ideam a realizar cualquier tipo de solicitud.
6. El Ideam coordinará con las dependencias la actualización y las estrategias para hacer visible la carta de trato digno al usuario en la que se especifican los derechos de los ciudadanos y los medios de los que dispone para acceder a trámites y servicios.
7. Generar estrategias de mejoramiento continuo de la percepción y nivel de satisfacción del usuario en aras a la excelencia como ideal de optimización en la prestación de los servicios.
CONTENIDO Y TRÁMITE DE LAS PETICIONES.
ARTÍCULO 5o. REQUISITOS PETICIONES. <Resolución derogada por el artículo 33 de la Resolución 2628 de 2016> Al momento de la radicación de las peticiones, el funcionario encargado, deberá verificar que las mismas sean claras y contengan como mínimo lo siguiente:
-- La designación de la autoridad a la que se dirige.
-- Los nombres y apellidos completos del solicitante y de su representante o apoderado, si es el caso, con indicación de los documentos de identidad y la dirección donde recibirá correspondencia. El peticionario podrá agregar el número de fax o la dirección electrónica. Si el peticionario es una persona privada que deba estar inscrita en el registro mercantil, estará obligada a indicar su dirección electrónica.
-- El objeto de la petición.
-- Las razones en que fundamenta su petición.
-- La relación de los documentos que desee presentar para iniciar el trámite.
-- La firma del peticionario, cuando fuere el caso.
PARÁGRAFO. La ausencia de alguno de los requisitos no justifica el rechazo de plano de la petición; en tal evento, en el acto mismo del recibo, se debe indicar al peticionario los requisitos de los que carece la solicitud, siempre y cuando resulten imprescindibles para poder dar trámite a la petición, en tal caso se indicará los documentos faltantes y si el usuario insiste en la radicación se dejará la respectiva constancia.
ARTÍCULO 6o. PETICIONES INCOMPLETAS Y CONFUSAS. <Resolución derogada por el artículo 33 de la Resolución 2628 de 2016> En virtud del principio de eficacia, cuando el Ideam constate que una petición ya radicada está incompleta, requerirá al peticionario dentro de los diez (10) días siguientes a la fecha de radicación para que la complete en el término máximo de un (1) mes. A partir del día siguiente en que el interesado aporte los documentos o informes requeridos comenzará a correr el término para resolver la petición.
ARTÍCULO 7o. DESISTIMIENTO TÁCITO. <Resolución derogada por el artículo 33 de la Resolución 2628 de 2016> Cuando el Ideam advierta que el peticionario debe realizar una gestión de trámite a su cargo necesaria para adoptar una decisión de fondo, lo requerirá por una sola vez para que la efectúe en el término de un (1) mes, lapso durante el cual se suspenderá el término para decidir y se entenderá que el peticionario ha desistido de su solicitud o de la actuación cuando no satisfaga el requerimiento, salvo que, antes de vencer el plazo concedido, solicite prórroga hasta por un término igual; vencidos los términos establecidos en este artículo, se decretará el desistimiento y se ordenará el archivo del expediente mediante acto administrativo motivado, que se notificará personalmente; contra el cual únicamente procede recurso de reposición, sin perjuicio de que la respectiva solicitud pueda ser nuevamente presentada con el lleno de los requisitos legales.
ARTÍCULO 8o. DESISTIMIENTO EXPRESO DE LA PETICIÓN. <Resolución derogada por el artículo 33 de la Resolución 2628 de 2016> Manifestación de la voluntad del peticionario de prescindir de su solicitud, sin perjuicio que el respectivo requerimiento pueda ser nuevamente presentado; sin embargo, el Ideam podrá continuar de oficio la actuación si la considera necesaria por razones de interés público; en tal caso expedirá resolución motivada.
ARTÍCULO 9o. PETICIONES IRRESPETUOSAS, OSCURAS O REITERATIVAS. <Resolución derogada por el artículo 33 de la Resolución 2628 de 2016> Toda petición debe ser respetuosa; las peticiones irrespetuosas están prohibidas por la Constitución misma; cuando no se comprenda la finalidad u objeto de una petición o los términos de la misma resulten desatentos, la solicitud se devolverá al interesado para que la corrija dentro de los diez (10) días siguientes. En caso de no corregirse o aclararse según corresponda, se archivará la petición; atendiendo a los principios de celeridad y eficacia respecto a peticiones reiterativas ya resueltas, el Ideam remitirá al peticionario a la respuesta anterior.
ARTÍCULO 10. ATENCIÓN PRIORITARIA DE PETICIONES. <Resolución derogada por el artículo 33 de la Resolución 2628 de 2016> Las solicitudes que lleven implícito el reconocimiento de un derecho fundamental serán atendidas de manera prioritaria haciendo viable inclusive adoptar medidas de urgencia concomitantes al recibo de la solicitud, tendientes a evitar la ocurrencia de un perjuicio irremediable, sin perjuicio del trámite que deba darse a la petición; en tales eventos el peticionario debe demostrar por lo menos de manera sumaria, el peligro inminente a la vida o la integridad del destinatario de la medida solicitada.
ARTÍCULO 11. FUNCIONARIO SIN COMPETENCIA. <Resolución derogada por el artículo 33 de la Resolución 2628 de 2016> Si la solicitud no es competencia del Ideam se informará de inmediato al interesado cuando este actúe verbalmente, o dentro de los diez (10) días siguientes al de la recepción, si obró por escrito, término dentro del cual, se remitirá la solicitud al competente. En los casos en los que deba remitirse la petición a otra entidad, se informará lo pertinente y se entregará copia del oficio remisorio al peticionario.
PRÓRROGA, INTERRUPCIÓN Y SUSPENSIÓN DE TÉRMINOS.
ARTÍCULO 12. PRÓRROGA DEL PLAZO PARA CONTESTAR LAS PETICIONES. <Resolución derogada por el artículo 33 de la Resolución 2628 de 2016> De manera excepcional y motivada, cuando no sea posible dar respuesta a la petición se informará al peticionario, antes del vencimiento del plazo inicial, las circunstancias que imposibilitan responder la solicitud dentro del término legal, indicando además la fecha en la que se dará respuesta, la cual no podrá exceder el doble del tiempo máximo inicialmente previsto.
ARTÍCULO 13. SUSPENSIÓN DE TÉRMINOS. <Resolución derogada por el artículo 33 de la Resolución 2628 de 2016> De conformidad con el parágrafo del artículo 14 de la Ley 1755 de 2015, los términos se suspenderán en aquellos eventos en los que se presente algún impedimento, o recusación, caso en el cual los términos se contarán de nuevo a partir del momento en que se resuelva el impedimento o recusación.
ARTÍCULO 14. INTERRUPCIÓN DE TÉRMINOS. <Resolución derogada por el artículo 33 de la Resolución 2628 de 2016> En aquellos eventos en los que la documentación o información suministrada por el peticionario no sea suficiente para resolver la solicitud, se requerirá la información que hace falta y se interrumpirá el término hasta el momento en el que el solicitante allegue lo requerido, en todo caso el término máximo para aportar la documentación será de un mes prorrogable a solicitud del peticionario hasta por un periodo igual.
TÉRMINOS LEGALES DE RESPUESTA.
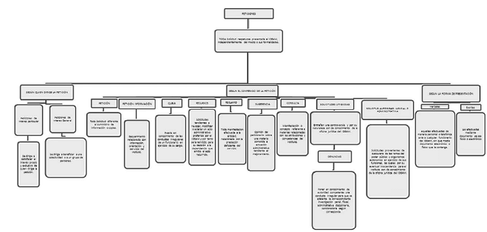
ARTÍCULO 15. TÉRMINOS PARA RESOLVER LAS PETICIONES. <Resolución derogada por el artículo 33 de la Resolución 2628 de 2016> Las peticiones presentadas al Ideam deberán resolverse atendiendo al principio de oportunidad en el menor tiempo posible, dependiendo la complejidad de la solicitud y en todo caso respetando los tiempos máximos de trámite y respuesta que se relacionan en el siguiente cuadro:
| CLASE DE PETICIÓN | 10 DÍAS | 15 DÍAS | 30 DÍAS |
| Petición (Diferente a información), Quejas, Reclamos y Sugerencias. | X | ||
| Petición de Información y de documentos. | X | ||
| Petición de información o de documentos formulada por autoridades administrativas. | X | ||
| Consulta | X | ||
| Solicitud Judicial | Término Judicial | ||
PARÁGRAFO 1o. Respecto a quejas y reclamos, en el término máximo indicado en la tabla se informará al quejoso el trámite de la solicitud. En los casos en los que la queja obedezca a mora en la respuesta a alguna solicitud, se informará al solicitante de manera inmediata las razones correspondientes, indicando en todo caso la fecha en la que se emitirá la respuesta de fondo.
PARÁGRAFO 2o. Toda solicitud proveniente de autoridad administrativa, legislativa, judicial, disciplinaria o fiscal será competencia de la Oficina Asesora Jurídica del Ideam y por tanto, una vez recibida la petición deberá direccionarse de manera inmediata a dicha dependencia.
TRÁMITE INTERNO DE LAS PETICIONES.
RECEPCIÓN DE PETICIONES.
ARTÍCULO 16. RECEPCIÓN DE LA PETICIÓN. <Resolución derogada por el artículo 33 de la Resolución 2628 de 2016> Todo ciudadano podrá radicar sus peticiones ante el Ideam, en la ventanilla de correspondencia del Grupo de Gestión Documental y Centro de Documentación, en las oficinas de las Áreas Operativas o por cualquier canal habilitado para tal fin.
ARTÍCULO 17. CANALES DE RECEPCIÓN DE SOLICITUDES. <Resolución derogada por el artículo 33 de la Resolución 2628 de 2016> El Ideam ha dispuesto los siguientes canales de recepción de información, a través de los cuales los usuarios podrán radicar sus peticiones en la entidad.
1. Canal correo electrónico.
2. Canal presencial.
3. Canal buzón institucional, dispuesto en la sede principal del Instituto y en cada una de las Áreas Operativas y oficinas centrales del Ideam.
4. Canal módulo contáctenos.
5. Canal, módulo solicitud de información.
PARÁGRAFO. El Instituto también ha dispuesto como canal de comunicación y orientación las siguientes líneas telefónicas:
-- Línea Gratuita Nacional: En el número 018000110012, en jornada continua, lunes a viernes de ocho de la mañana (8:00 a. m.) a cinco de la tarde (5:00 p. m.).
-- Línea Directa: Línea de Peticiones, Quejas. Reclamos y Sugerencias PBX 3527160 ext. 1200. Horario: lunes a viernes en jornada continua, de ocho de la mañana (8:00 a. m.) a cinco de la tarde (5:00 p. m.).
-- Fax Server: En el número 3075621/3527160 opción 2, o a las exts. 1911, 1912, 1913, 2110 con el cual se podrá comunicar las 24 horas del día. Una vez recibido el documento, se le asignará un número de radicación oficial. La confirmación de recepción de los documentos enviados a través de fax, así como el número de radicación asignado, puede hacerse llamando a los teléfonos: (57 1)3527160 ext. 1204 de la ciudad de Bogotá, D. C.
ARTÍCULO 18. CANAL CORREO ELECTRÓNICO. <Resolución derogada por el artículo 33 de la Resolución 2628 de 2016> Las PQRS recibidas por correo electrónico se tramitarán así:


ARTÍCULO 19. CANAL PRESENCIAL. <Resolución derogada por el artículo 33 de la Resolución 2628 de 2016> En las solicitudes presenciales se garantizará atención personalizada en términos de igualdad de la siguiente manera:

ARTÍCULO 20. BUZÓN INSTITUCIONAL. <Resolución derogada por el artículo 33 de la Resolución 2628 de 2016> A través de los buzones de sugerencia, los ciudadanos, podrán efectuar sus solicitudes, las cuales se tramitarán como se indica a continuación:

ARTÍCULO 21. MÓDULO CONTÁCTENOS. <Resolución derogada por el artículo 33 de la Resolución 2628 de 2016> Atendiendo a los postulados de Gobierno en línea, el ciudadano podrá realizar solicitudes a través del canal contáctenos de la siguiente manera:

ARTÍCULO 22. MÓDULO SOLICITUD DE INFORMACIÓN. <Resolución derogada por el artículo 33 de la Resolución 2628 de 2016> Atendiendo a los postulados de Gobierno en Línea, el ciudadano podrá realizar solicitudes de información hidrometeorológica a través del solicitud de información como se indica a continuación:

ARTÍCULO 23. OBLIGACIÓN DE INFORMAR ESTADO TRÁMITE DE LAS SOLICITUDES. <Resolución derogada por el artículo 33 de la Resolución 2628 de 2016> Para efectos de un correcto seguimiento es obligación del funcionario que tenga asignada la solicitud en el SGD informar tanto los redireccionamientos como la respuesta final mediante informado al administrador de PQRS a través del sistema de gestión documental.
ARTÍCULO 24. PETICIONES RECIBIDAS POR VENTANILLA ÚNICA DE CORRESPONDENCIA. <Resolución derogada por el artículo 33 de la Resolución 2628 de 2016> Recibidas las solicitudes por la ventanilla única de correspondencia, el funcionario responsable clasificará, radicará y direccionará los requerimientos conforme a su contenido; tratándose de información técnica, las mismas deberán direccionarse al Grupo de Atención al Ciudadano responsable de la repuesta final al ciudadano o redireccionarla según corresponda; una vez digitalizadas e ingresadas al Sistema de Gestión Documental la dependencia dará trámite a la misma acorde al procedimiento establecido.
PARÁGRAFO. Sin perjuicio de la competencia, el Grupo de Gestión Documental y Centro de Documentación, informará al Grupo de Atención al Ciudadano sobre las solicitudes escaladas, ya sea por la naturaleza de la solicitud o por ser provenientes de autoridad administrativa, legislativa, judicial, disciplinaria o fiscal.
DEBERES Y PROHIBICIONES.
ARTÍCULO 25. DEBER DE REMITIR LA INFORMACIÓN. <Resolución derogada por el artículo 33 de la Resolución 2628 de 2016> Todo funcionario que reciba una petición por medio electrónico, deberá remitirla de inmediato a los correos electrónicos gestiondocumental@ideam.gov.co o atencionalciudadano@ideam.gov.co, para que allí se le asigne un número de radicado en el Sistema de Gestión Documental.
PARÁGRAFO. Los funcionarios son completamente responsables de todas las actividades realizadas con sus cuentas de correo y su buzón asociado.
ARTÍCULO 26. PROHIBICIONES. <Resolución derogada por el artículo 33 de la Resolución 2628 de 2016> El Ideam no podrá negarse a recibir solicitudes, en consecuencia ningún funcionario podrá exigir documentos que reposen en sus archivos, solicitar documentos que la ley no exija, asignar la orientación al ciudadano a personal no capacitado o ejecutar un acto administrativo que no se encuentre en firme.
ARTÍCULO 27. RESPONSABLE DE LA ETAPA DE RECEPCIÓN DE LA INFORMACIÓN. <Resolución derogada por el artículo 33 de la Resolución 2628 de 2016> Siguiendo lo establecido en el artículo 25 de la presente resolución el responsable de la etapa de recepción de la información será el funcionario que reciba la solicitud, la dependencia a la que se direccione una solicitud será la encargada de gestionar lo pertinente para garantizar una respuesta final y oportuna al usuario.
RESPUESTA Y NOTIFICACIÓN DE LA PETICIÓN.
ARTÍCULO 28. RESPUESTA DE LA PETICIÓN. <Resolución derogada por el artículo 33 de la Resolución 2628 de 2016> El área competente reasignará en el Sistema de Gestión Documental al responsable para que resuelva la petición, quien deberá clasificarla en el mismo sistema y emitir la respuesta.
Una vez revisada la respuesta definitiva se enviará al ciudadano a través del correo electrónico de la dependencia única y exclusivamente pues es esta la responsable de emitirla; si el peticionario solicita que la respuesta sea enviada en medio físico, el líder del proceso la firmará y remitirá al peticionario por la ventanilla única de correspondencia, a su vez informará a través del Sistema de Gestión Documental al Grupo de Atención al Ciudadano para seguimiento y control de tiempos de respuesta.
PARÁGRAFO 1o. El Grupo de Atención al Ciudadano, realizará el seguimiento de la oportuna contestación a las peticiones, las cuales serán enviadas al peticionario por el medio que las radicó; cuando se trate de correo electrónico, se enviará la respuesta por este medio, a menos que de forma expresa el peticionario hubiera solicitado respuesta por otro mecanismo.
PARÁGRAFO 2o. Las respuestas emitidas mediante datos, gozarán de plena validez y fuerza probatoria, según lo prueba conforme a lo estipulado en la Ley 527 de 1999, Ley 962 del 2005, Ley 1437 de 2011 y demás normas concordantes en lo que respecta a datos y validez del documento electrónico.
ARTÍCULO 29. NOTIFICACIÓN POR MEDIOS ELECTRÓNICOS. <Resolución derogada por el artículo 33 de la Resolución 2628 de 2016> Si el peticionario así lo considera, deberá indicar en la petición la declaración expresa de que desea que se le notifique por medios electrónicos, y para esto, deberá relacionar una dirección de correo electrónico a la que se remitirá la totalidad de la información correspondiente al trámite de la petición.
En los términos del artículo 54 del Código de Procedimiento Administrativo y de lo Contencioso Administrativo, las peticiones de información y consulta hechas a través de correo electrónico podrán ser atendidas por la misma vía.
SEGUIMIENTO, SANCIONES Y VIGILANCIA.
ARTÍCULO 30. SEGUIMIENTO. <Resolución derogada por el artículo 33 de la Resolución 2628 de 2016> El Grupo de Atención al Ciudadano, realizará el seguimiento a las solicitudes que se reciban por los canales de atención conforme a los procedimientos establecidos para tal fin, para lo pertinente dispondrá de mecanismos de seguimiento preventivo a partir del momento en que se profiera la presente resolución; de la misma forma, se efectuarán seguimientos periódicos a las solicitudes sin respuesta y fuera de término, en todo caso, el cumplimiento a la obligación de respuesta a las solicitudes corresponde exclusivamente al área y funcionario al cual fue remitida la petición para su atención.
ARTÍCULO 31. DE LA OMISIÓN Y RETARDO EN LA RESPUESTA A LAS SOLICITUDES. <Resolución derogada por el artículo 33 de la Resolución 2628 de 2016> Según lo estipula el numeral 8 del artículo 35 de la Ley 734 de 2002, a todo servidor público le está prohibido: omitir, retardar o no suministrar debida y oportuna respuesta a las peticiones de los usuarios.
ARTÍCULO 32. VIGILANCIA. <Resolución derogada por el artículo 33 de la Resolución 2628 de 2016> El Grupo de Atención al Ciudadano será el encargado de realizar el seguimiento al cumplimiento de la presente resolución. En consecuencia, conforme al procedimiento institucional, presentará trimestralmente un informe a la Secretaría General dentro del cual señalará las peticiones que no fueron atendidas en los términos legales y reglamentarios.
ARTÍCULO 33. SUPERVIGILANCIA DE LAS PETICIONES. <Resolución derogada por el artículo 33 de la Resolución 2628 de 2016> El Grupo Especial de Supervigilancia de la Procuraduría General de la Nación será el encargado de supervigilar y promover el cumplimiento de la normativa que regula el trámite de las peticiones. Los ciudadanos, podrán solicitar el servicio de Supervigilancia al correo vigilanciaderechodepeticion@procuraduria.gov.co.
RESERVA DE LA INFORMACIÓN, Y OBLIGACIÓN DE RESPONDER LAS SOLICITUDES.
DOCUMENTOS SOMETIDOS A RESERVA.
ARTÍCULO 34. DOCUMENTOS RESERVADOS Y RECHAZO DE PLANO. <Resolución derogada por el artículo 33 de la Resolución 2628 de 2016> Solo tendrán carácter reservado las informaciones y documentos expresamente sometidos a reserva por la Constitución Política o la ley.
En consecuencia el Ideam rechazará de plano las peticiones que versen sobre documentos sometidos a reserva, tal decisión deberá adoptarse mediante resolución motivada y notificada al peticionario y contra la cual solo procede el recurso de insistencia descrito en el artículo siguiente.
Con alcance exclusivamente enunciativo y no taxativo, es decir, que no son los únicos documentos que gozarían de reserva, el artículo 24 de la Ley 1755 de 2015, relaciona como información y documentos reservados, los siguientes:
a) El secreto comercial o industrial;
b) Defensa o Seguridad Nacional;
c) Secreto profesional;
d) Derechos a la privacidad e intimidad de las personas, contenidas en la hojas de vida, historial laboral, expedientes pensionales, y demás registros de personal que obren en los archivos de las instituciones públicas y privadas, y la respectiva historia clínica.
e) Las condiciones financieras de las operaciones de crédito público y tesorería que realice la nación, así como a los estudios técnicos de valoración de los activos de la nación.
ARTÍCULO 35. INSISTENCIA. <Resolución derogada por el artículo 33 de la Resolución 2628 de 2016> Cuando el Ideam invoque la reserva constitucional o legal de información o documentos, el peticionario podrá interponer el recurso de insistencia por escrito y sustentado ante el Ideam, dentro de los diez (10) días siguientes a la notificación del acto administrativo de rechazo de plano de la petición.
En consecuencia, el Ideam enviará inmediatamente al Tribunal Administrativo con jurisdicción en el lugar en donde se encuentren los documentos:
i) La petición inicial radicada por el solicitante;
ii) El acto administrativo que rechazó de plano la petición y,
iii) El recurso de insistencia presentado por el peticionario para que dentro de los diez (10) días siguientes a su recepción, el Tribunal Administrativo decida en única instancia si se niega o se acepta, total o parcialmente la petición formulada.
La restricción por reserva no se extenderá a otras piezas del expediente o actuación que no estén cubiertas por ella.
ARTÍCULO 36. INAPLICABILIDAD DE RESERVA. <Resolución derogada por el artículo 33 de la Resolución 2628 de 2016> El carácter reservado de una información o de determinados documentos, no será oponible a las autoridades judiciales, legislativas, ni a las autoridades administrativas que siendo constitucional o legalmente competentes para ello, los soliciten para el debido ejercicio de sus funciones. Corresponde a dichas autoridades asegurar la reserva de las informaciones y documentos que lleguen a conocer en desarrollo de lo previsto en este artículo.
Las notas de vigencia, concordancias, notas del editor, forma de presentación y disposición de la compilación están protegidas por las normas sobre derecho de autor. En relación con estos valores jurídicos agregados, se encuentra prohibido por la normativa vigente su aprovechamiento en publicaciones similares y con fines comerciales, incluidas -pero no únicamente- la copia, adaptación, transformación, reproducción, utilización y divulgación masiva, así como todo otro uso prohibido expresamente por la normativa sobre derechos de autor, que sea contrario a la normativa sobre promoción de la competencia o que requiera autorización expresa y escrita de los autores y/o de los titulares de los derechos de autor. En caso de duda o solicitud de autorización puede comunicarse al teléfono 617-0729 en Bogotá, extensión 101. El ingreso a la página supone la aceptación sobre las normas de uso de la información aquí contenida.